OTM Augmentation Walkthrough · For Bastian Schäffer & Martin Ullmann

An AI-native
execution layer
that runs on OTM.

Same objects. Same data model. Agents on top. No parallel TMS, no fork in the ontology. Just the execution layer OTM was missing.

"There is a need for an entry level solution especially in conjunction and close alignment with OTM."

Bastian Schäffer, DHL Supply Chain

01. The principle

Augment, don't replace.

OTM stays where it's strong: planning depth, multi-modal optimization, global trade, financial settlement, ERP integration. Shipsy operates on OTM's objects to execute, then writes back. Three guarantees make the integration true augmentation, not parallel infrastructure.

01

Common data model

OTM Order Releases, Shipments, Stops, Service Providers, Equipment. Shipsy reads and writes the same ontology. Custom OTM fields included via schema mapping.

Proven at Expeditors → custom OTM fields mapped through, no re-architecting.

02

Shared data lake

A single normalised store across geographies. Agents trained once, deployed everywhere. Localisation lives in business rules, not in forked data models.

Heineken proved it across 70+ country business units on one data spine.

03

Acts on OTM, never replaces it

OTM remains the planning + financial backbone. Shipsy executes against OTM objects, then writes results back. No data divergence, no re-platforming.

Pickup-timeslot booked in OTM ↔ ETA monitored in Shipsy ↔ alert raised, written back.

02. Architecture

How Shipsy plugs
into OTM.

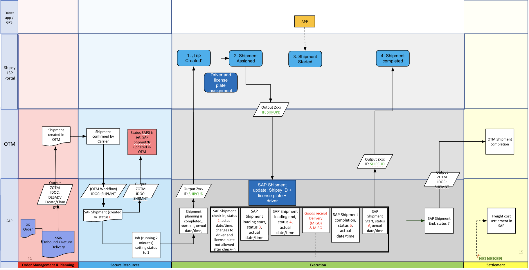
The integration architecture for Martin and the OTM team. Same data model, bidirectional sync, no parallel infrastructure. Click through inline, or open the deck full-screen with the controls below it.

Shipsy / OTM / SAP integration overview — Heineken reference architecture

Reference architecture from the Heineken implementation. Click to enlarge.

03. The precedent

Heineken. Exactly the
shape of the play.

World's second-largest brewer. 70+ country business units. 2M+ trips a year. Every country had sourced its own trip-management solution. Fractured KPIs, manual POD on paper, manual returnable-packaging tracking, two different stacks for primary vs secondary distribution.

Shipsy replaced the local systems and augmented OTM as the global execution layer. One TMS, one data spine, primary + secondary unified. A case of beer can now be tracked from brewery dock to outlet shelf on a single timeline.

−28%

Sub-contractor payments for excessive stays at customer locations

−50%

Failed deliveries due to "customer not present"

70 → 90%

Fully automated route settlement

+8pp

On-Time Delivery improvement

From the source

Heineken on the global rollout, in their own words.

Heineken's official video on the primary & secondary distribution transformation. The customer's voice on what changed, why they consolidated onto a single platform, and how local execution is now governed by a single global data spine.

This is what makes the Heineken precedent hard to argue with. It's not a case study deck, it's the customer.

Modules deployed at Heineken

FTL

Full Truckload Automation

Load & cost optimization, truck building, vendor indent, execution & visibility

PTL

Less-than-Truckload Allocation

Carrier allocation based on performance and cost. Automating hundreds of daily decisions

RPM

Returnable Packaging Material

Kegs, crates, pallets. Every movement tracked & reconciled against the outbound shipment

DRV

Driver App + GPS + e-POD

End-to-end digital trips. Sign-on-glass, photo, video proof. Paper PODs gone.

CCT

Central Control Tower

Single pane of BI + incident management across 70+ countries. Same KPIs, same definitions

What that unlocks for DHL: direct read-across

Slot management

"Customer not present" cut by 50% via automated comms + ETA-aware appointment alerts. Live challenge at DHL → already solved at Heineken scale.

AP-side audit & accessorials

28% drop in excessive-stay sub-contractor payments. Shipsy reduced the stays AND auto-adjudicated the remaining ones. The "massive opportunity" you flagged.

Settlement automation

Route settlement automation lifted from 70% to 90%+. Direct map to your AR-side automated invoicing journey.

Localised → not fragmented

70+ country business units on the same data model. Local rules, global ontology. Exactly the architecture Martin asked about.

04. The value chain

From OTM order to
autonomous outcome.

A walkthrough of the AI-native augmentation across the full transport value chain. Same content as the Heineken value-prop workbook, animated end-to-end.

AI-native OTM augmentation: process value chain transformation

05. Capabilities

Six capability clusters.
All tied to OTM objects.

Capabilities are drawn directly from the Heineken implementation playbook. Real user stories, real acceptance criteria. Each cluster maps to specific OTM objects so augmentation is bidirectional from day one.

Cluster 01

Fleet Intelligence

OTM objects:

Equipment · Driver

Live, telematics-aware view of every truck and driver. Self-fleet vs market-fleet differentiation. Hours-of-service-aware ETAs.

Telematics-published truck status (resting, maintenance) flowing into control-tower view
Self Fleet always-tracking · Market Fleet tracking on assignment
Available / Assigned states per truck. Filterable map & list view by sub-contractor, Hub
ETAs aware of break-time roster + hours-of-service constraints

Cluster 02

Planning & Allocation

OTM objects:

Order Release · Shipment

Full FTL automation and PTL allocation built around OTM-issued plans. Auto-cascade tendering, sequential trip assignment, override workflows.

FTL: Load & cost optimization · Truck building · Vendor indent
PTL: Performance + cost based carrier allocation
Sequential trip assignment to same driver, overlaps tolerated
Driver/truck override with audit trail (who · when · what)

Cluster 03

Hub & Last-Mile

OTM objects:

Stop · Service Provider

End-to-end digital trips. Geofenced delivery + sign-on-glass / photo / video e-POD. Customer comms autonomously close the "customer not present" gap.

Driver app. Status, navigation, current + preview-of-next trip
Geofenced gate-in / gate-out at customer location
Sign-on-glass + photo + video e-POD, no paper
Customer comms across WhatsApp / SMS / email. Appointment booking, OFD, exception

Cluster 04

Returnable Asset Tracking

OTM objects:

Equipment · Shipment

Heineken's RPM (kegs, crates, pallets). DHL's analogous: roll cages, dollies, ULDs, totes. Every movement tracked, reconciled, settled against the outbound shipment it belongs to.

Outbound shipment ↔ returnable asset linkage at order line level
Returns reconciliation against expected vs received quantity
Working-capital release on return confirmation
Mismatch escalation routed to incident queue with context

Cluster 05

Control Tower & Incidents

OTM objects:

Shipment · Stop · Event

Single pane of BI across geographies. Same KPIs, same definitions, different localised rules. ETA-vs-OTM-pickup-timeslot alerts route to the right analyst with full context.

ETA exceeds OTM-booked pickup timeslot → alert raised, threshold per Hub
Alert routed to backlog of right analyst. Segmentable by Hub + Channel
Cross-country KPI consistency on a single data spine
Auto-categorised exceptions: missed pickups, NDR, delays

Cluster 06

Settlement & Audit

OTM objects:

Voucher · Invoice · Rate

The AP-side play. Excessive-stay adjudication, freight bill audit, accessorial validation, autonomous dispute resolution. Heineken: 70% → 90%+ automated route settlement; $25M+ disputes resolved.

Auto-validated freight invoices against OTM rate records
Accessorial classification + threshold-based approval
Excessive-stay payments adjudicated automatically
Dispute settlement loop closed on RCTI / vendor portal

06. AgentFleet

Six agent departments.
Live demos for two of them.

Each agent works inside one operational area. Each agent reads OTM objects, takes action on the execution side, and writes results back. Two of them, Atlas and Nexa, have live walkthrough videos below.

CX Co-worker

Clara

Slot booking, WISMO, appointment management, NDR rescue, customer comms across WhatsApp / email / portal.

Heineken: failed-deliveries cut 50%

Ops Co-worker

Astra

Planning, sequencing, allocation. Auto-replan on disruption. Hours-of-service-aware ETAs and break-time-aware sequencing.

Heineken: 70% → 90%+ automated settlement

Control Tower

Demo ↓

Atlas

Autonomous incident detection, root-cause routing, auto-remediation. Not a dashboard. A system that acts on OTM Shipment + Stop + Event objects.

Heineken: ETA-vs-OTM-timeslot alerting

Settlement Co-worker

Vera

Autonomous carrier & vendor dispute settlement. Reads OTM Voucher + Invoice, validates against contract, settles or escalates.

Heineken: $25M+ disputes resolved

Rating & Audit

Demo ↓

Nexa

Penalty calc, surcharges, accessorial validation, freight bill audit, RCTI generation. The AP-side machinery you flagged.

Heineken: −28% excessive-stay payments

Connectivity Co-worker

Carrier Hub

Aggregates direct integrations + Project44 + FourKites + internal tools into a single carrier abstraction over OTM Service Provider.

Resolves the connectivity sprawl

Live demo · Atlas

Control Tower that acts.

Atlas reads OTM Shipment + Stop + Event objects, detects incidents in flight, routes them to the right analyst with full context. Where rules permit, it remediates without human intervention.

The Heineken ETA-vs-pickup-timeslot alerting pattern, generalised. Threshold per Hub. Backlog per analyst. Segmentable by Hub + Channel.

Open the live Control Tower

Interactive demo · DHL-flavoured data · click any incident to walk the workflow

Live demo · Nexa

Freight bill audit, on autopilot.

Nexa pulls OTM Voucher + Rate Record, validates the invoice against contract, classifies accessorials, and routes anomalies to dispute. The AP-side "massive opportunity" rendered as a working pipeline.

Heineken's automated route settlement leapt from 70% to 90%+ with this exact loop running underneath.

Live · Interactive · Click anything

Try the Control Tower
yourself.

Explore the live Control Tower with DHL-flavoured data. Walk any incident from detection to resolution. See agents read OTM objects, route exceptions, and write actions back, in your browser. No setup.

Explore the Control Tower

Opens in this tab · Floating "back" pill brings you here · Best on desktop

Detect

Live anomaly & exception alerts

Triage

Routed to right analyst with context

Act

Auto-remediation where rules permit

Audit

Full trail · who · when · what

07. The wedge

Entry-level.
OTM-aligned.
Outcome-driven.

You don't need to wait for OTM to land in the Middle East or Southeast Asia. Run a KPI-tied POC in one geography, on the same data model OTM will eventually use.

By the time OTM arrives, Shipsy is already producing outcomes. HCL provides the servicing arm, Shipsy provides the tech, KPIs define success.

POC blueprint

01

One geography. One pain point.

Pick a country where OTM rollout is years out. Anchor the POC on a single high-impact pain: slot mgmt, AP-side dispute resolution, or e-POD digitisation. Heineken's Brazil pilot is the template.

02

8–12 weeks to live.

Standard Shipsy deployments: 8–16 weeks. Entry-level scope: 8–12 weeks. The augmentation path skips the months of OTM-side configuration that a full programme requires.

03

Schema-mapped to OTM from day one.

Shipsy reads/writes Order Release, Shipment, Stop objects. When OTM arrives, the data model is already aligned. No rebuild, no fragmentation.

04

Joint delivery with HCL.

HCL provides the servicing arm, Shipsy provides the AI-native platform. KPIs are defined upfront and tracked transparently. Both partners aligned on the same outcome metrics.

Precedent · MENA

DHL MENA already proved this shape. Shipsy plugged local 3PLs into DHL's network. COD live in days. Zero new infrastructure.

Precedent · Heineken

Started as a Brazil pilot augmenting OTM. Became the global template across 70+ country business units on a single data spine.

Next

Playground access with live agent demos: Clara, Atlas, Nexa, Vera.

Dummy data, fully interactable for Martin and Bastian. Send a note and we'll provision access within the day.